

在与劳动者协商解除时,用人单位都希望一揽子解决所有遗留问题,所以会在协议中增加很多兜底条款。
这些兜底条款,基本都是常法或专业劳动法律师提供,在一定程度上,可以有效降低用人单位劳动用工方面的风险。
其中协商解除中,用人单位最想解决的肯定是社保公积金未依法缴纳问题,因此协商解除协议一般不会把谈好的钱直接写成经济补偿,这样相当于把钱给定性了,没有包含加班费、未休年假工资、社保公积金,肯定不行。
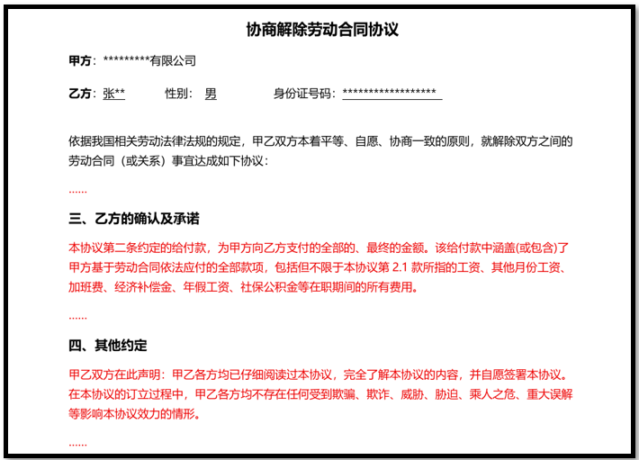
一般会写成“给付款”,并且对“给付款”进行定义:本协议约定的给付款,为甲方向乙方支付的全部的、最终的金额。该给付款中涵盖(或包含)了甲方基于劳动合同依法应付的全部款项,包括但不限于工资、加班费、经济补偿金、年假工资、社保公积金等在职期间的所有费用。
这种协议,如果签完了,也拿到了钱,还能跑到社保公积金去投诉要求补缴吗?
02
分两种情况。
第一种情况,如果你签订过《自行缴纳社保申请书》、《自愿放弃社保承诺书》等相关文件,并且每个月工资结构中确实有社保补贴,根据2025年9月1日施行的《最高人民法院关于审理劳动争议案件适用法律问题的解释(二)》第十九条规定,此类约定或承诺无效,你该投诉就投诉。实际上与协商解除协议没有太大关系。
第二种情况是没有签订过任何类似协议,工资结构中没有社保公积金补贴,也没有领取过相关补贴的现金,只是签订了份协商解除协议。
从目前看到的案例情况,基本会得到支持,且不会要求劳动者退回已经拿到的协商解除协议相关的款项。
有一种情况例外。
就是协商解除协议中明确了社保公积金补贴的金额,如文字调整为:该给付款中涵盖(或包含)了甲方基于劳动合同依法应付的工资、加班费、经济补偿金、年假工资合计100000元,社保补贴40000元,公积金补贴20000元。
当然,金额一定要合理,不能经济补偿计算出来差不多10万,结果社保公积金补贴占了6万,这明显不符合逻辑和常理。
此种情况下,如果投诉社保公积金补缴,虽然社保公积金部门仍然会进行补缴,但是大概率需要退回这部分明确的补贴金额。
03
以下是两起劳动者签完协商解除协议拿完钱,又去投诉要求进行社保公积金补缴的案例,均得到了支持。
案例一:(2020)京03民终6112号
用人单位:既然双方已通过《解除劳动合同协议书》对各自的权利进行了处分,均应严格遵守。人无信不立,毛*签了协议拿了钱,又违约进行行政投诉,理应按约退钱赔偿。毛*不应只享受合同权利而逃避义务。现毛*收钱后又拿协议的效力说事,光拿好处不履行承诺,既不诚信也不光彩,司法也不应支持毛*这种失信行为。如果毛*想投诉或认为协议内容无效,完全可以不签协议,其有选择的自由,那样其就不会受到协议的约束。
二审法院:根据法律规定用人单位免除自己的法定责任、排除劳动者权利,违反法律、行政法规强制性规定的劳动合同约定无效。本案中,公司为毛*足额缴纳社保、公积金是其法定义务,属于法律、行政法规的强制性规定,毛*向社保机构申请公司足额缴纳社保是其法定权利,公司关于根据协议书约定毛*不得投诉补缴社保的规定违反法律强制性规定,应属无效条款。
案例二:(2020)京01民终1886号
用人单位:“再无争议”是公司支付离职补偿的根本原因和前提条件。故沐**取得的补偿金应该退回,并基于他的过错负担一半的滞纳金。沐**就社保问题与公司达成现金补偿协议,其在此后4年均未主张缴纳社会保险,公司也因此未予以补缴,导致高额滞纳金。对于该项滞纳金的产生系沐**违反协议约定的“若主张,则应该承担赔偿责任”导致的,其对该滞纳金的增加存在明显过错,因此应该基于过错承担一部分滞纳金。
二审法院:本院认为,就沐**是否应当返还离职补偿金一节。首先,公司主张双方签订的《离职协议书》约定的232668元系未足额缴纳社会保险费的补偿。
对此,本院认为,《离职协议书》第五条载明“……在公司连续工龄共计十二年,经济补偿金共计RMB232668元,作为双方协商一致解除劳动合同的经济补偿金。”
这一证据能够直接证明该款项系解除劳动合同经济补偿金,而现无任何证据能够证明该款项包含未足额缴纳社会保险费的补偿。公司虽主张该金额与按照法定标准计算的解除劳动合同经济补偿金金额不同,但该金额也与按照法定标准补缴社会保险费的用人单位负担部分金额不同,且协商一致解除劳动合同的,用人单位和劳动者可以协商确定经济补偿金数额,公司以补偿金金额为由主张该款项系未足额缴纳社会保险费的补偿,理由不能成立。
社会保险费的及时足额缴纳是用人单位和劳动者的法定义务,双方对社会保险不存在争议、限制主张社会保险权利、以及劳动者若主张则应承担不利后果的约定,均属于违反法律强制性规定、破坏社会保险征缴秩序、损害公共利益的行为,此类约定应为无效。
04
来看看上述公司协商解除的相关条款,大家觉得强不强?
但是否有效,其实并不仅仅是双方签订的文字决定的。
甲乙双方确认:双方在《劳动合同》履行期间及《劳动合同》终止后,双方不存在任何劳动争议(包括但不限于工资、提成工资、奖金、社会保险、住房公积金、加班工资、经济补偿金等各项涉及劳动关系方面产生的争议)。本协议所作的支付构成了就乙方可能提出的、因对乙方的聘用期间及劳动关系和劳动关系之解除而产生的任何性质的、对甲方及其关联方、子公司、现任及前任之雇员、管理人员、董事、股东及/或代理人的所有主张的全部和最终解决。
乙方不得以任何方式向甲方或相关机构主张任何权利,否则甲方因此产生的全部费用(包括但不限于诉讼/仲裁、调查取证费、律师费、公证费等)均由乙方承担赔偿责任。
金鼎app官方下载提示:文章来自网络,不代表本站观点。